The Daily Insight
updates /

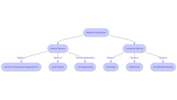
What happens to unvested options when a company is acquired?

Unvested portion will be assumed. – This means the acquiring company will “convert” your old grant into a new grant of roughly the same value (taking the intrinsic value of your old awards and converting them into shares at the new company's price) and at least the same terms. You will receive updated information.

.

Correspondingly, what happens to unvested stock options when you quit?

If you're fired Typically, termination for cause will result in a cancellation of any vested or unvested options that have not been exercised. If you are not terminated for cause (e.g. company is downsizing and you've been laid off), you may have a period of time to exercise any vested options.

Similarly, what happens to your shares when a company gets acquired? If the buyout is an all-cash deal, shares of your stock will disappear from your portfolio at some point following the deal's official closing date and be replaced by the cash value of the shares specified in the buyout. If it is an all-stock deal, the shares will be replaced by shares of the company doing the buying.

Keeping this in consideration, what happens to unvested restricted stock in an acquisition by a private company?

In the event of a company sale of all or substantially all of the company's assets, the purchase price will be paid directly to the company and the company would then have to distribute the proceeds to its equity owners. The RSUs are owned by the holder, regardless of vesting.

Can vested options be taken away?

After your options vest, you can “exercise” them – that is, pay for the stock and own it. It may be couched in language such as “company repurchase rights,” “redemption” or “forfeiture.” But what it means is that the company can “claw back” your vested stock options before they become valuable.

Related Question Answers

Can you buy options for the company you work for?

Stock options are granted to an employee by an employer, granting the employee the right (but not the obligation) to purchase a certain number of shares at a specific price and by a specific date in the future.

Should I buy my vested options?

You should also only purchase stock options if you are confident that the company is going to continue to grow and profit. When you purchase stock, you should also plan financially for the tax implications. Some stock options are given as tax-free, and you will only pay a capital gains tax when you sell them.

Can you buy unvested options?

Most companies offer you the opportunity to exercise your stock options early (i.e. before they are fully vested). If you decide to leave your company prior to being fully vested and you early-exercised all your options then your employer will buy back your unvested stock at your exercise price.

Do RSUs get taxed twice?

A: You do not get double-taxed on RSUs, although taxation may occur at more than one point in time. The general mechanics of RSU compensation are this: You are granted RSUs and they vest in a given year. The total amount of RSUs will show up as a component of your total wages on your W2.

What happens to RSUs if you leave a company?

If you leave your company, you generally get to keep your vested shares that are awarded as a result of the RSUs unless your time-vested shares expire before other conditions (like a liquidation event) are met. You'll usually lose any shares that aren't time-vested.

Should I exercise my options startup?

Generally speaking, if your startup does well, it's better to exercise your options as they vest. We'll go into the two main reasons why – tax treatment and cash flow – but the quick-and-dirty answer is that if you trust your startup to grow, you're better off exercising your stock options as soon as you can.

What happens when stock options expire?

There are actually three things that can happen. You can buy or sell to “close” the position prior to expiration. The options expire out-of-the-money and worthless, so you do nothing. The options expire in-the-money, usually resulting in a trade of the underlying stock if the option is exercised.

When a company is acquired Who gets the money?

The stock owners get the money. It gets divided based on the number of shares (percentage of the company) they all own. In some cases, that's the owner of the company getting 100%. In others, whoever their investors are get their share as well.

What happens to options in a buyout?

When the buyout occurs, and the options are restructured, the value of the options before the buyout takes place is deducted from the price of the option during adjustment. This means the options will become worthless during the adjustment if you bought out of the money options.

Can I sell unvested stock?

If a company has set aside a certain amount of stock for you, but stipulates that certain conditions have to be met before these stocks are assigned to you, such shares are considered unvested. Until the shares vest, you cannot sell or transfer them to another party.

What happens when private equity buys your company?

When they do buy companies outright it's known as a buyout. Using a combination of their own resources and debt, the latter of which is generally piled onto the target company's balance sheet, private equity companies acquire struggling companies and add them to their portfolio of holdings.

What happens during company acquisition?

An acquisition is when one company purchases most or all of another company's shares to gain control of that company. Purchasing more than 50% of a target firm's stock and other assets allows the acquirer to make decisions about the newly acquired assets without the approval of the company's shareholders.

What happens to ISO during acquisition?

Exercised shares: Most of the time in an acquisition, your exercised shares get paid out, either in cash or converted into common shares of the acquiring company. They could be converted to cash and paid out over time (like a bonus that vests). They could be canceled.

What are the signs of a company buyout?

While it's impossible to know for sure, here are a few real-world signs that a company is about to be bought out.
  • Dominance over a key market segment that larger rivals can't easily replicate.
  • Worsening operating trends, relative to much larger competitors.
  • Management starts talking about its options.

What happens when companies merge?

A merger happens when a company finds a benefit in combining business operations with another company in a way that will contribute to increased shareholder value. In theory, a merger of equals is where two companies convert their respective stocks to those of the new, combined company.

How does an acquisition affect shareholders?

When a company acquires another company, typically the stock price of the target company rises while the stock price of the acquiring company declines in the short-term. The target company's stock usually rises because the acquiring company has to pay a premium for the acquisition.

What happens to warrants in a buyout?

Many who buy warrants do so for their long expiry date but, generally, these warrants are way-out-of-the-money—the hope is that the price will rally significantly over the years before the warrants expire. So, if a company is bought out, the buyout price may be below the strike price, rendering the warrant worthless.

Do I have to sell my shares in a takeover?

Generally speaking, you should aim to sell your takeover target soon after the buyout offer emerges and the share price shoots upward. If you continue to hold the stock, that means your capital is inactive, not providing you with growth potential during that entire waiting period.

What does a takeover mean for shareholders?

A takeover occurs when one company makes a bid to assume control of or acquire another, often by purchasing a majority stake in the target firm. A takeover, which merges two companies into one, can bring major operational advantages and improvements to performance and for shareholders.