The Daily Insight
updates /

Is Stuttering a form of Stimming?

Stimming was identified as a repetitive, usually rhythmic behaviour that was commonly expressed through body movements (variously described as hand flapping, finger flicking, hair pulling or pinching, feet flexing, spinning, necklace playing) but also vocalisations (e.g. muttering, grunting, stuttering, whistling,

.

Likewise, can stuttering go away on its own?

In many cases, stuttering goes away on its own by age 5. In some kids, it goes on for longer. Effective treatments are available to help a child overcome it.

Likewise, can a teenager develop a stutter? Stuttering is common among young children as a normal part of learning to speak. Young children may stutter when their speech and language abilities aren't developed enough to keep up with what they want to say. Most children outgrow this developmental stuttering.

In this way, can stuttering be a sign of a seizure?

Stuttering is a repetitive, iterative disfluency of speech, and is usually seen as a developmental problem in childhood. Acquired causes in adults include strokes and medications. When stuttering occurs with seizure-like events, it is usually attributed to psychogenic nonepileptic seizures.

What can I do to stop stuttering?

Tip #1: Slow down One of the more effective ways to stop a stutter is to talk slowly. Rushing to complete a thought can cause you to stammer, speed up your speech, or have trouble getting the words out. Taking a few deep breaths and speaking slowly can help control the stutter.

Related Question Answers

Is Stuttering a sign of anxiety?

However, psychological factors may make stuttering worse for people who already stutter. In other words, anxiety, low self-esteem, nervousness, and stress do not cause stuttering; rather, they are the result of living with a stigmatized speech problem, which can sometimes make symptoms worse.

What is the root cause of stammering?

The roots of stuttering have been attributed to a number of causes: emotional problems, neurological problems, inappropriate reactions by caregivers and family members, language planning, and speech motor difficulties, among others.

What is the main cause of stuttering?

Brain injuries from a stroke can cause neurogenic stuttering. Severe emotional trauma can cause psychogenic stuttering. Stuttering may run in families because of an inherited abnormality in the part of the brain that governs language. If you or your parents stuttered, your children may also stutter.

Does speech therapy help stuttering?

Although it may not stop stuttering completely, treatment at any age aims to improve speech fluency, build the person's confidence, and help them participate in school, work, and social settings. A speech therapist can teach people to: slow down their rate of speech. notice when they stutter.

At what age does a stutter develop?

Anyone can stutter at any age. But it's most common among children who are learning to form words into sentences. And boys are more likely than girls to stutter. Normal language dysfluency often starts between the ages of 18 and 24 months and tends to come and go up to the age of 5.

Why do adults stutter?

People stutter because they are nervous. Because fluent speakers occasionally become more disfluent when they are nervous or under stress, some people assume that people who stutter do so for the same reason. While people who stutter may be nervous because they stutter, nervousness is not the cause.

Why do I stutter when I talk?

It used to be believed that the main reasons for long-term stuttering were psychological. In other words, anxiety, low self-esteem, nervousness, and stress do not cause stuttering; rather, they are the result of living with a stigmatized speech problem, which can sometimes make symptoms worse.

How common is stuttering?

Roughly 3 million Americans stutter. Stuttering affects people of all ages. It occurs most often in children between the ages of 2 and 6 as they are developing their language skills. Approximately 5 to 10 percent of all children will stutter for some period in their life, lasting from a few weeks to several years.

Why does a child suddenly start stuttering?

It might be because there's an error or delay in the message that a child's brain sends to the muscles of her mouth when she needs to speak. This error or delay makes it hard for the child to coordinate her mouth muscles when she's talking, which results in stuttering. Stuttering runs in families.

How do you help a child that stutters?

Tips for Parents of a Stuttering Child Try to speak slowly and calmly to your stuttering child. Encourage the other adults in your child's life to do the same. Try to maintain a calm, quiet atmosphere at home. Pay attention to what your child is saying, not the way he is saying it.

What is a reflex seizure?

Reflex epilepsy is a condition in which seizures can be provoked habitually by an external stimulus or, less commonly, internal mental processes. Reflex epilepsies are relatively rare, occurring in only 5% of all epilepsies. Most of these epilepsies are genetic in origin.

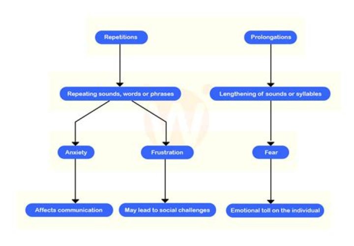
What is a prolongation in stuttering?

prolongation. As related to stuttering, the involuntary lengthening or prolonging of vocalized speech sounds (rrrrunning, aaaaple), or nonvocalized sounds (sssseven, ffffourteen). icture." Prolongations are frequently accompanied by increases in loudness and/or pitch.

Does stuttering affect comprehension?

Children who stutter may not be able to perform oral reading fluency tasks at the speed and level of accuracy that are commensurate with their reading ability. You are your child's best advocate! Make certain that stuttering does not adversely impact your child's educational experience.

Can stuttering start in adulthood?

Stuttering onset in adulthood is rare. With no prior history of stuttering or demonstrable neurological insult, diagnosis is often that of a conversion reaction. It is important to consider extrapyramidal disease as an etiological factor in patients with adult onset of stuttering.

What drugs can cause stuttering?

Just finding a few pages through books.google.com uncovered several drugs with possible side affects of stuttering including:
  • Sertraline (Zoloft)
  • Risperidone.
  • Clozapine.
  • Theophylline.
  • Prochlorperazine.
  • Methylphenidate.
  • Pemoline.
  • Levodopa.

Can a brain tumor cause stuttering?

Learning points. Acquired stuttering is rare neurological phenomenon that can occur as a result of acute neurological injury. Ischaemic stroke is a well-documented aetiology of acquired stuttering. This case report demonstrates the first description of acquired stuttering due to brain tumour recurrence.

Does hypnosis work for stuttering?

Hypnotherapy for stuttering. Often, stress and anxiety can make stutters worse, so relieving these with hypnotherapy can, in turn, improve the fluency of speech. Try to find a hypnotherapist who has experience in helping people with stutters/stammers.

Why does my 4 year old stutter?

Children that start having difficulties at age 4 are more likely to have a persistent stutter than those who begin stuttering at a younger age. Co-existing speech and/or language disorders increase the likelihood a child may stutter.